川土微电子CA-IF4420具有极性控制功能的CAN收发器 新品上市!
01产品概述
CA-IF4420具有很高的总线故障保护电压和共模电压范围,同时具有很高的ESD保护特性,在电磁环境恶劣的场景拥有非常出色的表现。
02产品特性
• 符合 ISO 11898-2:2016 和 ISO 11898-5:2007 物理层标准
• 所有器件均支持经典 CAN 和 5Mbps CAN FD(灵活数据速率)
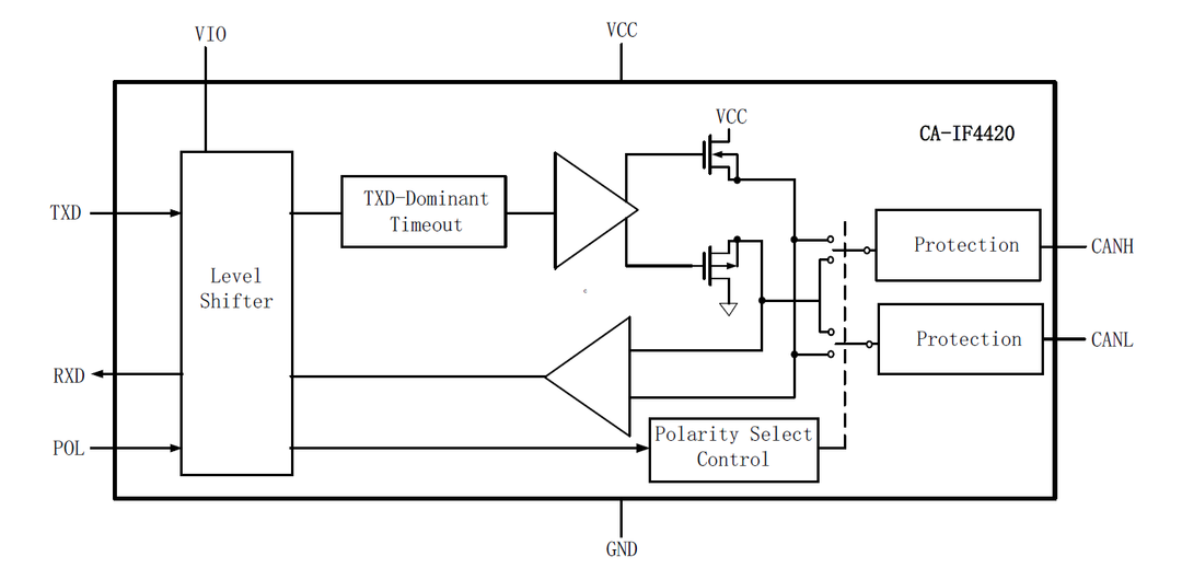
• 通过POL端口进行外部极性控制
- POL为低(默认),CAN总线正常极性
- POL为高,CAN总线极性反转
• 未上电时的理想无源特性
- 总线和逻辑引脚处于高阻态(无负载)
- 上电和掉电时总线和 RXD 输出上无毛刺脉冲
• 保护特性
- 总线故障保护:±58 V
- VCC和VIO电源引脚上具有欠压保护
- 驱动器显性超时 (TXD DTO) - 数据速率低至4kbps
- 热关断保护 (TSD)
• CA-IF4420支持1.7V到5.5V逻辑电平转换
• 接收器共模输入电压:±30 V
• 典型循环延迟:130ns
• 可提供SOIC8封装
03应用
• 供热通风及空调系统(HVAC)
• 工业控制
• 建筑自动化
• 开关柜
• 楼宇自动化
样片申请渠道:
1、登录川土微电子官网
(https://www.chipanalog.com)进行申请;
2、通过代理商渠道进行申请。
【本篇内容转载自川土微官方公众号】
相关新闻
「群芯微」荣获国家级专精特新“小巨人”企业称号
2022-10-21
近日,中国工业和信息化部公示了第四批专精特新“小巨人”企业名单,经公示确认,宁波群芯微电子股份有限公司荣获国家级专精特新“小巨人”企业称号!根据工信部定义,专精特新“小巨人”企业是“专精特新”中小企业中的佼佼者,是坚持专业化发展战略,具有持续创新能力和研发投入,重视并实施长期发展战略,生产技术、工艺及产品质量性能国内领先的企业。由于处在产业基础核心领域和产业链关键环节,专精特新“小巨人”企业的主导
「航顺」工业级32K FLASH高品质高性价比传感/物联网/智能控制等专用HK32F030MA量产!
2022-10-21
HK32F030MxxxxA/HK32F0301MxxxxA家族是由航顺芯片研发的经济型MCU芯片,包含SOP8、TSSOP16、TSSOP20、TSSOP24、TSSOP28、QFN20、QFN24、QFN28封装。产品概述HK32F030MxxxxA和HK32F0301MxxxxA MCUARM® Cortex®-M0内核,最高工作频率分别为32和48MHz内置32 KByte Flash、432 Byte EEPROM和4 KByte SRAM通过配置Flash控制器的寄存器,可实现中断
「润石」固定增益仪表放大器RS633荣获“年度最佳”!
2022-10-21
8月16-17日,由国际电子商情举办的2022国际集成电路展览会暨研讨会 (IIC)在南京举行;在同期举办的“2022中国IC设计成就奖”评选中,江苏润石科技固定增益仪表放大器RS633荣获“年度最佳”!一举斩获“2022中国IC设计成就奖之年度最佳放大器/数据转换器”奖项。“中国IC设计成就奖” 旨在表彰业内优秀的中国IC 设计公司、上游服务供应商和热门IC产品;已逐渐成为国内电子业界最重要的技术奖项之一, 今年是行业评选
「芯能」荣获国家专精特新“小巨人”企业认证
2022-10-21
近日,国家工业和信息化部公布了第四批国家专精特新“小巨人”企业公示名单,深圳芯能半导体技术有限公司顺利通过工信部的认定审核和公示,荣获国家专精特新“小巨人”企业认证。芯能半导体是一家专注于功率半导体研发、生产、销售的高新技术企业。公司总部位于深圳,在浙江义乌建有车规级功率模块制造基地,在深圳、上海、苏州设有研发中心。公司现有员工100多人,研发和技术支持相关人员占比超过50%,经过多年的沉淀和发展,在高